Droid Tesla

İşletim Sistemi
Android
Kategori
Simülatörler
Geliştirici
Dil
İngilizce
Güncelleme tarihi
24 Ağustos 2019
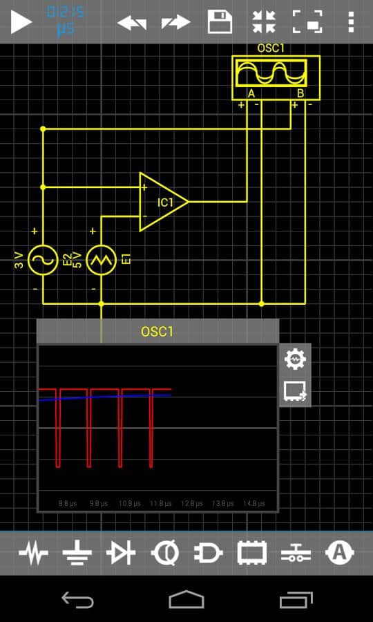
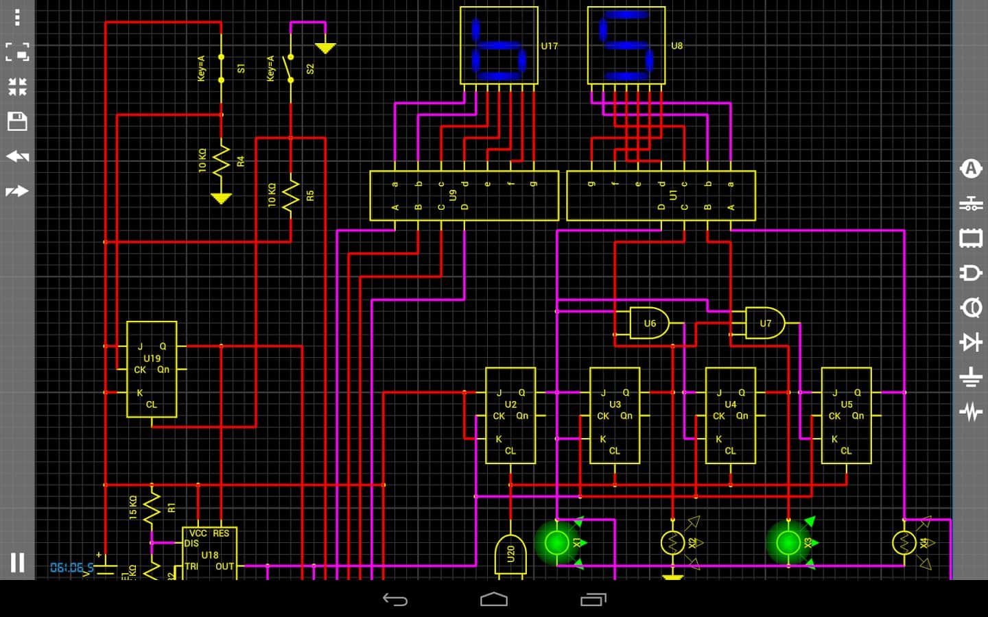
Droid Tesla – android cihazlar için mükemmel bir elektrik devresi simülatörüdür. Entegre devrelerde kullanılan çeşitli cihazları modelleyebilirsiniz.
DroidTesla simülatörü, Kirchhoff'un mevcut yasasını (KCL) kullanır, KCL'ye göre matrisler oluşturur. Cebirsel yöntemler, Newton-Raphson iteratif algoritması, sayısal entegrasyon yöntemleri kullanır, trapez entegrasyon yöntemleri ve modelleme için birçok diğer yöntemi sunar.
Android için, türünün tek örneği olan bir SPICE simülatörüdür. Programın görünümü, PC'deki OrCAD gibi arayüzlerde görebileceğiniz şeye maksimum derecede yakındır.
DroidTesla şunları simüle eder:
- Direnç
- Kapasitör
- İndüktör
- Potansiyometre
- Ampul
- İdeal operasyonel amplifikatör
- Bipolar birleşim transistörü (NPN PNP)
- MOSFET N-kanal boşaltma
- MOSFET N-kanal artırma
- MOSFET P-kanal boşaltma
- MOSFET P-kanal artırma
- JFET N ve P
- PN Diyot
- PN Led diyot
- PN Zener diyot
- AC akım kaynağı
- DC akım kaynağı
- AC voltaj kaynağı
- DC voltaj (pil) kaynağı
- CCVS - akıma bağlı voltaj kaynağı
- CCCS - akıma bağlı akım kaynağı
- VCVS - voltaja bağlı voltaj kaynağı
- VCCS - voltaja bağlı akım kaynağı
- Kare dalga voltaj kaynağı
- Üçgen dalga voltaj kaynağı
- AC ampermetre
- DC ampermetre
- AC voltmetre
- DC voltmetre
- İki kanallı osiloskop
- SPST Anahtar
- SPDT Anahtar
- Voltaja bağlı anahtar
- Akıma bağlı anahtar
- VE
- NAND
- VEYA
- NOR
- DEĞİL
- XOR
- XNOR
- JK flip-flop
- 7 Segment Gösterge
- D flip-flop
- Röle
- IC 555
- Transformatör
- Graetz Devresi
Uygulama değerlendirmesi
Editör değerlendirmesi
1 kullanıcı değerlendirmesi
Gereksinimler ile v6.0
- İşletim Sistemi Sürümü: Android 2.2+
- İnternet: Gerekli değil
- Boş alan gereksinimi: 30 Mb
İndir oyunDroid Tesla
v6.0 Pro
- Projelerinizi bulutta saklayın, sadece siz görebilirsiniz
Oylar: 0
v5.0 Pro
isteği





















![[forgotten] How much is your life worth](https://pdacdn.com/photo/th_maxresdefault-1-_13.jpg)













Yorumlar ile Droid Tesla üzerinde Android
Yorum bırakmak için,
lütfen giriş yapın.